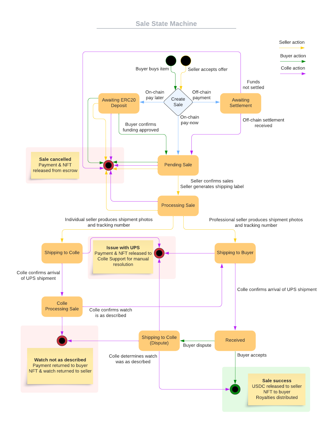
Sale State Explained

States
The possible states of a sale are:
Starting
Awaiting Settlement
Awaiting ERC20 Deposit
In-progress
Pending Sale
Processing Sale
Shipping To Buyer
Received
Shipping To Colle For Authentication
Colle Processing Sale
Shipping To Colle For Dispute
Ending
Issue With Delivery
Issue With Product
Sale Cancelled
Sale Success
Key Actions
Buyer
Triggers a sale by accepting a listing. They can pay on-chain, or pay off-chain.
If they chose to pay on-chain, they must approve and update the state within 24 hours, or cancel the sale
Can cancel a pending sale before the seller begins processing
Can dispute an item upon receiving it within 48 hours
Can accept an item upon receiving it
Seller
Triggers a sale by accepting an offer. The buyer set in the offer whether they are paying now, paying later, or paying off-chain.
If the buyer chose to pay on-chain and 24 hours have passed without payment, the seller can cancel the sale
The seller can cancel a pending sale
The seller can cancel a processing sale
The seller can ship the item to the buyer or Colle for authentication (depending on seller tier)
Colle
If the buyer chose to pay off-chain, Colle can either approve once the payment has settled, or cancel if the funds do not settle
Colle can cancel a pending sale
Colle can cancel a processing sale
Colle listens to the shipping API to confirm when shipments have arrived, or a issue arrises with shipping
If the buyer disputes a sale, Colle can approve or reject this dispute
Escrow
Releases the payment to the seller and NFT to the buyer if: a. The buyer accepts the item upon receiving it. b. The window for the buyer to dispute an item upon receiving it has ended (e.g., 48 hours have passed without a dispute or acceptance).
Returns the payment to the buyer and NFT to the seller if: a. The buyer cancels the sale. b. The seller cancels the sale. c. Colle cancels the sale. d. Colle determines the watch was not as described during authentication or dispute.
Releases payment and the NFT to Colle if: a. Issues with UPS arise, and insurance is involved. Colle is responsible for working with the insurance company and making all parties whole.
Last updated